怀化学院2021年“专升本”招生简章
一、招生专业及计划
2021年“专升本”考试招生不实行院校签约和学校推荐制,全省设立统一的“湖南省普通高等教育专升本信息管理平台”,统一下达“专升本”招生计划,公布招生专业范围和具体报名办法,招生录取数据统一归口管理。
怀化学院2021年分专业“专升本”招生计划表

二、报考条件及推免录取范围
(一)“专升本”报考条件。参加“专升本”考试的高职(专科)应届毕业生必须符合下列条件:
1.德、智、体、美、劳全面发展。
2.2021年6月30日前能取得毕业证书的湖南省普通高等学校2021届高职(专科)应届毕业生和毕业当年应征入伍并于2020年退役的高职(专科)毕业生。
(二) 免试推荐毕业生报名条件
“专升本”免试推荐需具备以下条件之一:
1.高职(专科)应届毕业生在校期间获得世界技能大赛、中国技能大赛一类赛和全国职业院校技能大赛一、二、三等奖;全省职业院校技能竞赛一等奖。
2.中国国际“互联网+”大学生创新创业大赛金奖、银奖。
3.在部队服役期间荣立三等功及以上荣誉的高职(专科)应届毕业生或毕业当年应征入伍并于2020年退役的高职(专科)毕业生。
申请免试推荐至我校“专升本”专业必须为相关专业大类毕业生,否则不予录取。
(三)实施两类专项计划
1.落实建档立卡贫困家庭毕业生“专升本”专项计划,确保建档立卡贫困家庭毕业生的录取比例(以建档立卡贫困家庭毕业生实际参考人数为基数)不低于所在专业的录取比例,且不高于所在专业录取比例 10 个百分点。
2.做好应征入伍服兵役高职(专科)毕业生退役参加“专升本”考试工作。凡就读期间应征入伍服兵役,退役复学后完成高职(专科)学业的 2021 届高职(专科)应届毕业生或毕业当年应征入伍并于2020 年退役的高职(专科)毕业生,均可报名参加 2021 年“专升本”选拔考试,录取比例不得低于报考人数的 60%。
(四)报名时间与平台网址
2021年3月16日0点-3月25日24点,符合报名条件且有意愿的学生(含符合免试推荐资格学生)登录“湖南省普通高等教育专升本信息管理平台”(网址:https://zsb.hnedu.cn,以下简称“平台”)注册并完成网上报名,逾期不接受报名。
(五)考试收费
“专升本”考试收费,严格遵照湖南省相关文件执行。
三、考试安排与组织
(一)考试科目
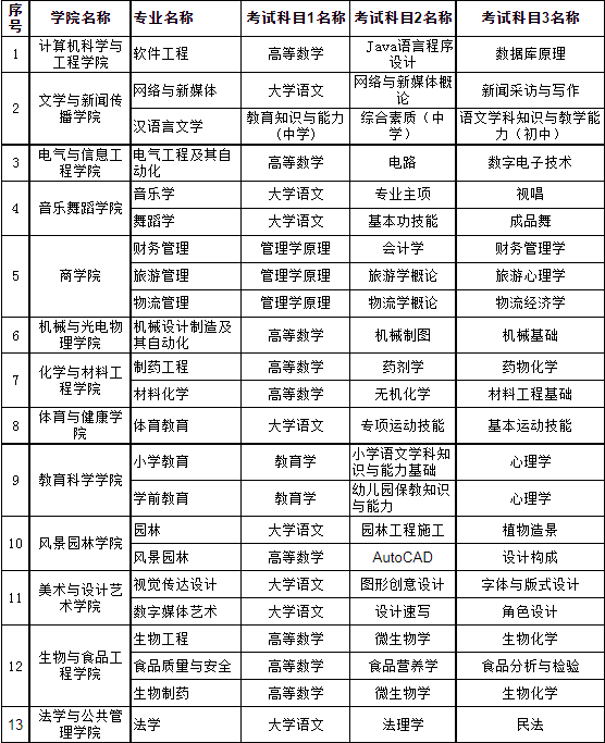
2021年度我校“专升本”招生涉及23个专业,每个专业选考3门课程。
各专业考试课程一览表

(二)考试大纲、命题与参考书目
根据我校接收专业的基本要求和对应专业的教学实际,由怀化学院组织各专业命题小组,制定2021年度专升本各专业课程考试大纲,并按照大纲要求进行考试命题,考试大纲、参考书目公布在怀化学院招生信息网。
(三)试卷印制及保密
学校与所有接触试卷人员签订保密协议,任何违纪人员将按国家有关规定处理;为因疫情影响不能参考的考生考虑,每科试卷由命题人员命好包括结构完全相同、难度相当的A、B、C卷各一套,采取集中命题模式,试卷交接采用压缩包及U盘传递方式进行。在试卷即将印制时再由各院教务秘书告知教务处考试办解压密码,交接全程使用视频录像并由学校纪检全程参与;试卷印制过程全程监控;印制完成后立即装袋密封,送考试办保密室并启动保密值班工作;取卷、送卷、发卷、装卷过程均实行签字确认方式等,确保每一个环节不出问题。
(四)考试地点与考试时间
1.考试地点:怀化学院东校区
2.考试时间:5月22日
具体考试安排详见准考证。考生可登录“湖南省普通高等教育专升本信息管理平台”下载准考证并自行打印。
(五)监考
按国考要求实施组考工作,各考点负责监考教师的遴选、培训、监考及考务等工作,同时各考点实行交叉监考。怀化学院负责试卷保密、考点巡考、考室视频回收等工作,任何考点出现重大违纪舞弊事件按国家考试管理的有关规定处理。
(六)阅卷
5月25日起,实施集中统一阅卷。加强阅卷过程管控,严格执行保密规则,确保阅卷及保密工作不出现任何问题。
四、录取原则
(一)考试科目1、考试科目2、考试科目3共计总分300分,每门考试时间为2小时。学校在公布的招生计划范围内分专业按考生考试成绩从高分到低分择优录取,且总分不低于150分。若总分相同,按考试科目3、考试科目2、考试科目1三门单科成绩排序录取。
(二)录取具有免试推荐资格(符合免试推荐毕业生报名条件1、2)高职(专科)毕业生实行计划单列,录取比例不超过该专业计划数的50%。如果某专业推免生报名人数多于应录取推免生人数,学校将依次根据推免生获奖层级、名次、专科学校在校三年成绩(截止日期2021年5月22日)等确定。录取具有免试推荐资格(符合免试推荐毕业生报名条件3)的应征入伍退役高职(专科)毕业生实行计划单列,计划内录取人数不限。
(三)对建档立卡贫困家庭高职(专科)毕业生和应征入伍服兵役退役高职(专科)毕业生参加“专升本”考生,按“实施两类专项计划”要求单独组织录取。
(四)专业间原则上不进行计划调整。
(五)6月15日前,我校将拟录取名单在“湖南省普通高等教育专升本信息管理平台”或怀化学院招生信息网进行公示(不少于7天),公示无异议后,将录取注册备案名单(含免试推荐)报湖南省教育厅。6月30日前,达不到高职(专科)毕业要求的学生不予以录取。
考生可在2021年7月15日后考生可登录“湖南省普通高等教育专升本信息管理平台”或怀化学院查询录取结果。
五、学籍管理
(一)学生须在学校规定时间内报到入学。学校在 9 月 30 日前完成“专升本”学生的学籍注册工作,逾期不得再办理入学和注册手续,注册时学校严格审核专科学历电子注册信息,确保本科学籍注册信息与专科学历电子注册信息一致。
(二)严格按照教育部和学校的有关规定对“专升本”学生进行学籍管理。“专升本”学生直接进入普通本科三年级学习,入校后不得转专业和转学,不得采取非普通全日制学习形式就读普通本科。修完本科教学计划规定的内容,达到毕业要求的,按照《教育部关于加强高等学校学历证书规范管理的通知》(教学〔2002〕15号)规定颁发本科毕业证书。
(三)高职(专科)学校负责按照档案管理的有关规定整理好被录取的“专升本”学生个人档案,及时移交学校。
六、学校地址及联系方式
(一)学校地址:湖南省怀化市鹤城区怀东路180号怀化学院招生办公室
邮编:418008
(二)联系方式: 招生办 0745-2853370
教务处 0745-2854522
电话咨询时间: 周一至周五: 上午8:30-11:30
下午14:30-17:30
怀化学院
2021年3月15日