1.考试的基本要求
要求考生掌握并能恰当运用英语语音、词汇、语法的基础知识,具有在某一语境下获取和处理信息,用英语进行思维和表达的能力。
2.考试的范围和内容
本科目考试对象为参加选拔考试的所有商务英语专业考生。
本测试包括朗读部分和口头表达部分,采取与口试老师对话的形式,由口试老师打分。
3. 考试题型和分值结构(100分)
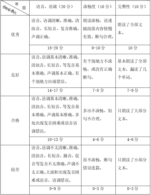
1)朗读部分 40分
(1)应试学生现场朗读指定文章。
(2)考生有30秒的时间作准备,大致浏览全文。30秒后开始计时朗读,限时3分钟内完成朗读。
(3)由口试老师根据该考生朗读情况进行打分。具体评分细则参考下表:

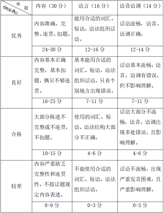
2) 口头表达 60分
(1)采取与口试老师对话的形式,包括回答问题、表述观点等形式。
(2)考生根据所朗读的文章,回答与文章内容相关的3-5个问题。要求用英语进行口头表达。
(3)由口试老师根据考生回答问题情况进行打分。具体评分细则参考下表:

4.考试形式
口试。
5.考试时间
8-10分钟。
6.主要参考书目
1) 杨立民.现代大学英语口语(第1册).北京:外语教学与研究出 版社,2021年.
2) 杨立民.现代大学英语口语(第2册).北京:外语教学与研究出版社.2021年.