湖南应用技术学院

  • 官方网址: http://www.hnyyjsxy.com
  • 官方电话:0736-7388388
  • 电子邮箱:tongde@tongde.com
  • 院校地址:湖南省常德市鼎城区善卷路

湖南应用技术学院2022年“专升本”选拔考试《中国文学》考试大纲


一、考试性质

湖南应用技术学院 2022 年“专升本”选拔考试是为招收优秀专科毕业生升入本科阶段学习而设置的选拔考试。它的主要目的是测试考生的中国文学素质和能力。中国文学这门课程可分为两个部分:中国古代文学和中国现当代文学。本选拔考试当以中国现当代文学为主。考试对象为参加“专升本”选拔的高职高专的专科毕业生,并报考汉语言文学专业的考生。


二、考试的基本要求

要求考生系统地了解中国文学的发展脉络,了解中国文学史上重要的作家、作品、文学思潮、文学流派、突出的文学现象等,以及其在文学史上的地位和影响。考生应该具有对代表作品的阅读、理解、分析和评价能力,并能够诵记名篇名句,达到本科阶段学习所需要的素质、知识和能力基本要求。


三、考试方法和考试时间

《中国文学》考试采用闭卷笔试,试卷满分 100 分,考试时间为 100 分钟。


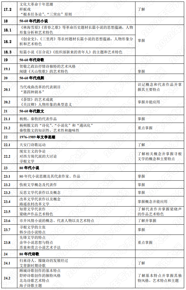
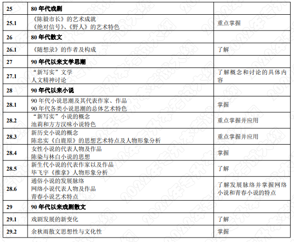
四、考试内容和考试要求

image.png

image.png

image.png

image.png

image.png

image.png

五、试卷题型及分值分布

1.默写题:(15 分)

2.填空题:(10 分)

3.选择题:(10 分)

4.名词术语解释:(15 分)

5.简答题:(24 分)

6.论述题或者分析题:(26 分)


六、教学参考书

1.朱栋霖等.中国现代文学史(上).北京:高等教育出版社(第三版),2014.

2.袁世硕等.中国古代文学史(上册)(中册).北京:高等教育出版社(第二版),2018.