一、考试性质
湖南应用技术学院 2022 年“专升本”选拔考试是为招收优秀专科毕业生升入本科阶段学习而设置的选拔考试。它的主要目的是测试考试课程的实践应用素质和能力。包括对园艺植物栽培学课程各项内容的掌握程度和应用相关知识解决问题的能力。考试对象为参加“专升本”选拔的高职高专的专科毕业生。并报考园艺专业的考生。
二、考试的基本要求
要求考生系统地理解园艺植物栽培学课程的基本概念、基本理论,掌握园艺植物的栽培管理技术。要求考生具有对园艺植物生长发育规律、园艺植物的繁殖、种植园的规划设计和种植制度、栽培技术运用等能力和综合运用所学知识分析和解决问题的能力,能达到本科阶段学习所需要的素质、知识和能力基本要求。
三、考试方法和考试时间
园艺植物栽培学考试采用闭卷笔试,试卷满分 100 分,考试时间为100 分钟。
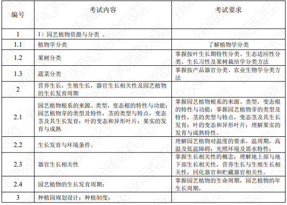
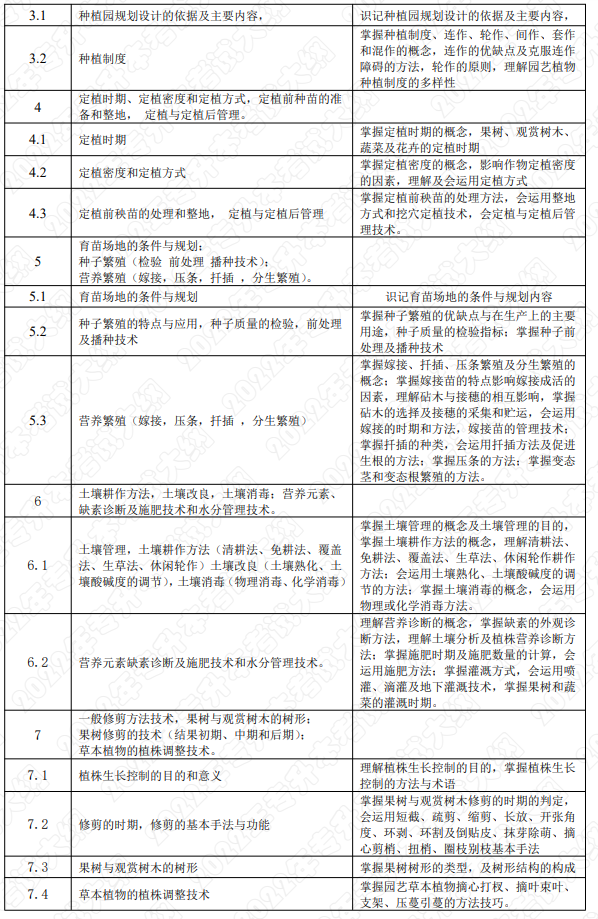
四、考试内容和考试要求


五、试卷题型及分值分布
1.名词解释:(4*3=12 分)
2.填空题:(20*1=20 分)
3.单项选择题:(6*2=12 分)
4.判断题:(10*1=10 分)
5.简答题(4*8=32 分)
6.论述题(1*14=14 分)
六、教学参考书
[1] 范双喜、李光晨主编,《园艺植物栽培学》,中国农业大学出版社(第二版),2019.
[2] 喻景权主编,《蔬菜栽培学各论南方本(第四版)》,中国农业出版社,2012。
[3] 陈杰忠主编,《果树栽培学各论南方本(第四版)》,中国农业出版社,2011。