湖南应用技术学院

  • 官方网址: http://www.hnyyjsxy.com
  • 官方电话:0736-7388388
  • 电子邮箱:tongde@tongde.com
  • 院校地址:湖南省常德市鼎城区善卷路

湖南应用技术学院2022年“专升本”选拔考试《管理学原理》考试大纲

湖南应用技术学院2022年“专升本”选拔考试《管理学原理》考试大纲



一、考试性质

湖南应用技术学院 2022 年“专升本”选拔考试是为招收优秀专科毕业生升入本科阶段学习而设置的选拔考试。它的主要目的是测试考生的认识管理活动的各项职能和管理活动的各种规律,并能运用所学的内容认识、分析并解决实际问题素质和能力。包括对《管理学原理》课程各项内容的掌握程度和应用相关知识解决问题的能力。考试对象为参加“专升本”选拔的高职高专的专科毕业生。并报考物流管理专业的考生。


二、考试的基本要求

要求考生系统地理解《管理学原理》课程的基本概念、基本理论,掌握运用所学的内容认识、分析并解决实际问题的基本方法。要求考生具有掌握管理的基本思想和基本理论框架基础上,能够认识管理活动的各项职能和管理活动的各种规律,并能运用所学的内容认识、分析并解决实际问题等能力和综合运用所学知识分析和解决问题的能力,能达到本科阶段学习所需要的素质、知识和能力基本要求。


三、考试方法和考试时间

《管理学原理》考试采用闭卷笔试,试卷满分 100 分,考试时间为100 分钟。


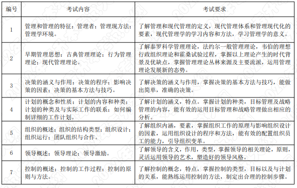
四、考试内容和考试要求

image.png

五、试卷题型及分值分布

  1. 单项选择题:(20 分) 2. 多项选择题:(30 分)3. 简答题:(20 分) 4. 论述题:(30 分)


六、教学参考书

[1]张金环等.管理学原理(第二版).北京:北京理工大学出版社,2015.