湖南应用技术学院

  • 官方网址: http://www.hnyyjsxy.com
  • 官方电话:0736-7388388
  • 电子邮箱:tongde@tongde.com
  • 院校地址:湖南省常德市鼎城区善卷路

湖南应用技术学院2022年“专升本”选拔考试《仓储与配送管理》考试大纲


一、考试性质

湖南应用技术学院 2022 年“专升本”选拔考试是为招收优秀专科毕业生升入本科阶段学习而设置的选拔考试。它的主要目的是测试考生的仓储作业、配送中心运作的具体操作过程及现代化仓储配送管理的素质和能力。包括对《仓储与配送管理》课程各项内容的掌握程度和应用相关知识解决问题的能力。考试对象为参加“专升本”选拔的高职高专的专科毕业生。并报考物流管理等专业的考生。


二、考试的基本要求

要求考生系统地理解《仓储与配送管理》课程的基本概念、基本理论,掌握仓储与配送管理的基础知识、仓库规划与布局、仓储作业和库存管理、仓储安全、特种物资仓储管理、仓储机械设施、仓储与配送信息技术的基本方法。要求考生具有理解仓储、仓储管理及物流配送的基本概念及功能,掌握仓储作业、配送中心运作的具体操作过程及现代化仓储配送管理技术,掌握各类仓储与配送设施,培养学生掌握仓储与配送过程中涉及的各类具体作业的操作等能力和综合运用所学知识分析和解决问题的能力,能达到本科阶段学习所需要的素质、知识和能力基本要求。


三、考试方法和考试时间

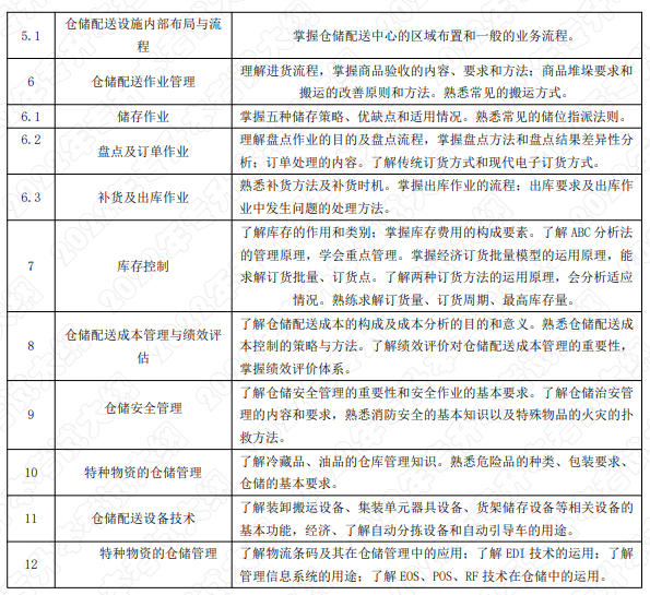
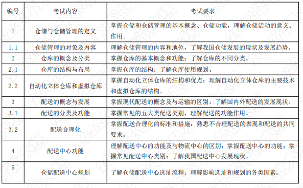
《仓储与配送管理》考试采用闭卷笔试,试卷满分 100 分,考试时间为100 分钟。四、考试内容和考试要求

image.png

image.png

五、试卷题型及分值分布

1. 单项选择题:(20 分)

2. 多项选择题:(30 分)

3. 简答题:(20 分)

4. 计算题:(10 分)

5. 论述题:(20 分)


六、教学参考书

[1]张念.仓储与配送管理(第三版).大连:东北财经大学出版社,2012.