各位考生:
欢迎报考长沙理工大学城南学院!
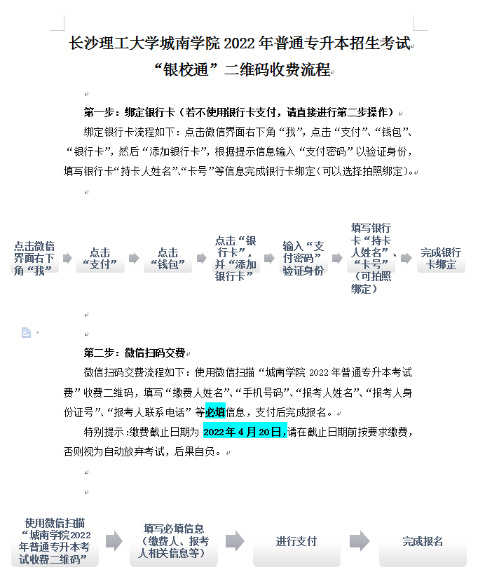
根据湖南省财政厅、湖南省发展与改革委员会印发《关于同意收取我省普通高等教育专升本考试费的通知》,湖南省参加普通高等教育专升本考生需交考试费,收费标准为130元/人次(免试生不收费),我校根据缴费情况发放准考证,现将我校城南学院专升本缴费流程公布(详情见附件)。
特别提醒:缴费截止日期为2022年4月20日,请在截止日期前按要求缴费,否则视为自动放弃考试,后果自负。缴费成功后因个人原因导致不能参加考试或考试无效的,考试费不予退还。
长沙理工大学招生就业处
2022年4月4日
长沙理工大学城南学院2022年普通专升本招生考试“银校通”二维码收费流程



湖南中医药大学湘杏学院
湖南 长沙 | 民办三本 | 150万

湖南科技大学潇湘学院
湖南 湘潭 | 民办三本 | 150万

湖南工业大学科技学院
湖南 株洲 | 民办三本 | 150万

湖南工程学院应用技术学院
湖南 湘潭 | 民办三本 | 155万

湖南文理学院芙蓉学院
湖南 常德 | 民办三本 | 156万

南华大学船山学院
湖南 衡阳 | 民办三本 | 96万

衡阳师范学院南岳学院
湖南 衡阳 | 民办三本 | 78.6万

湖南理工学院南湖学院
湖南 岳阳 | 民办三本 | 69万

湖南农业大学东方科技学院
湖南 长沙 | 民办三本 | 99.5万

湘潭大学兴湘学院
湖南 湘潭 | 民办三本 | 105万