NEWS
招生计划
省教育厅根据教育部下达我省专升本计划,结合我省经济社会发展需求与各校办学及生源情况,统筹安排2022年专升本招生计划。招生高校要综合考虑办学定位、教学质量和办学条件等因素,坚持就业导向,合理安排招生专业及规模,重点安排产业升级和改善民生急需的专业招生,各校具体招生专业与招生计划另行公布。专升本招生计划分为以下几种类型。
(一)普通计划。即面向2022年普通全日制高职(专科)应届毕业生招生的计划。
(二)脱贫家庭(原建档立卡贫困家庭,下同)毕业生计划。在巩固拓展脱贫攻坚成果过渡期内,各本科高校单列适量招生计划,专项用于招收脱贫家庭高职(专科)毕业生。
(三)免试计划。分为退役大学生士兵及竞赛获奖学生免试招生计划,符合报考资格的考生选择一类免试计划报考。
1.退役大学生士兵免试招生计划。从2022年招生起,我省普通高校全日制高职(专科)毕业生应征入伍并退役的大学生士兵、我省全日制高职(专科)在校生(含高校新生)应征入伍退役后完成高职(专科)学业的毕业生,可申请退役大学生士兵免试专升本招生。省教育厅根据当年符合条件的退役大学生士兵报名情况,合理安排退役大学生士兵免试招生学校、招生专业及招生计划。
2.竞赛获奖学生免试招生计划。竞赛获奖免试生范围包括高职(专科)就读期间(截止到2022年3月1日)获奖的两类应届毕业生:第一类是获得世界技能大赛、中国技能大赛一类赛和全国职业院校技能大赛的一、二、三等奖,全省职业院校技能竞赛、湖南省职业技能大赛一等奖的应届毕业生;第二类是获得中国国际“互联网+”大学生创新创业大赛金奖、银奖的应届毕业生。各招生本科高校安排适量招生计划免试招收上述两类竞赛获奖学生。
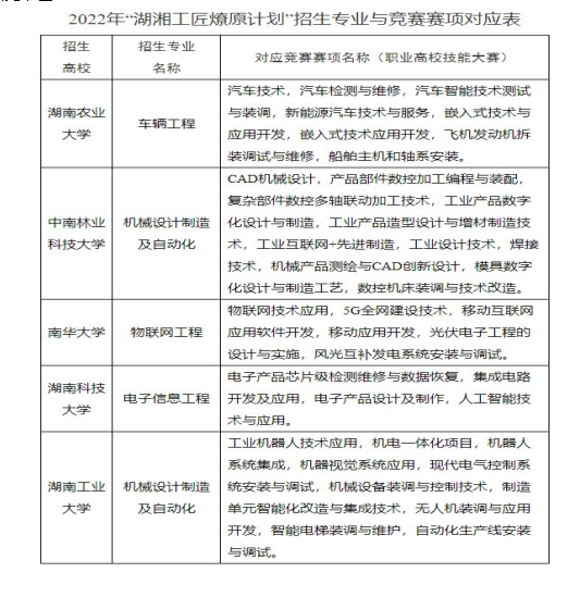
第一类考生中,在职业技能竞赛指定赛项获奖的学生可选择报考“湖湘工匠燎原计划”。2022年起省教育厅遴选认定湖南农业大学等5所本科高校作为“湖湘工匠燎原计划”培养基地,在服务“三高四新”战略的相关专业,安排适量招生计划,单独设置“湖湘工匠燎原计划”培养班,招收职业技能竞赛指定赛项的获奖学生。(学校见下图)

招生对象
根据普通高校学籍管理有关规定并参照普通高考报名有关要求,符合下列条件的考生(含免试生)可报名参加我省普通高校专升本招生考试:
(一)遵纪守法,身体状况符合相关要求。
(二)在我省普通高校全日制高职(专科)就读且2022年6月30日前能取得毕业证书,并在中国高等教育学生信息网(以下简称学信网)进行了学历证书电子注册的应届毕业生;或我省普通高校全日制高职(专科)毕业生及在校生(含高校新生)应征入伍,退役后完成高职(专科)学业的退役大学生士兵。
下列人员不得报名:
(一)在校及入伍期间受到记过及以上纪律处分,且在报名前还没有解除处分的。
(二)因触犯刑法已被有关部门采取强制措施或正在服刑者;因违反国家教育考试规定被给予暂停参加高校招生考试处理且仍处于停考期的。
四、招生专业
省教育厅将制定发布《湖南省2022年普通高校专升本对应专业指导目录》(以下简称《指导目录》,另行公布),划定高职(专科)专业(类)对应报考普通本科高校专业(类),供专升本考生选报志愿。原则上考生须按照《指导目录》规定,依据高职(专科)所学专业选报对应本科专业。其中,报考医学类相关专业的,按教育部、国家卫健委相关文件要求,本专科专业的名称必须严格对应(专科中医骨伤专业除外,可对应本科中医学专业)。
根据国家相关文件规定,因专升本学习年限不足而导致不能参加行业资格证报考的专业,招生高校须对报考学生所学专业作出限制性条件,并在学校专升本报送计划和招生章程中作出明确说明。
五、报名及填报志愿
(一)免试生预报名。符合条件的退役大学生士兵、竞赛获奖考生(含报考“湖湘工匠燎原计划”的考生)须于2月15日至2月21日登录“湖南省普通高等学校专升本信息管理平台”(以下简称专升本信息平台)进行预报名,并按要求如实填写个人信息,上传照片及身份证、毕业证、获奖证书、退役证、荣立三等功证明等有关证书证件的扫描件。
(二)填报志愿。专升本志愿填报时间定于3月10日至3月15日,所有考生在规定的时间内登录专升本信息平台注册并填报志愿。填报志愿的前4天考生可查看各高校志愿填报情况,之后不可查看。考生按要求如实填写信息,并在退役大学生士兵免试、竞赛获奖免试、“湖湘工匠燎原计划”、普通计划(含脱贫家庭毕业生计划)中选择一类报考。其中,未参加免试生预报名的考生不能填报免试计划。
考生按照《指导目录》相关规定,填报1所本科高校的1个对应本科专业。其中,申请竞赛获奖免试的考生须填报获奖赛项相对应的专业,填报其他专业的需以普通考生身份参加学校组织的考试及录取,不享受免试政策。免试生分别按照附件2、3免试相关办法的规定填报志愿。
(三)志愿确认。志愿填报结束后,考生就读高校(即生源高校)及时登录专升本信息平台,依据规定的招生对象和报考条件对考生报考资格及其填报的信息、照片等进行实时审核。志愿填报结束后5日内,各高校予以提交确认。
六、资格审核
加强对报考考生特别是享受优惠政策考生的资格审核,将资格审核贯穿专升本考试录取全过程。免试生、脱贫家庭毕业生资格审核通过后,集中公示7日。
(一)免试生资格审核。免试生预报名过程中,有关生源高校、省就业指导中心及时登录专升本信息平台对预报名的考生信息进行核验和资格初审。其中,高校负责本校竞赛获奖学生及在校期间(含高校新生)应征入伍的退役大学生士兵,省就业指导中心负责高职(专科)毕业后应征入伍的退役大学生士兵。预报名截止后3个工作日内,高校及省就业指导中心分别将免试生名单及《湖南省2022年普通高校专升本考试招生免试推荐审查表》等相关材料汇总报省教育厅学生处。
(二)脱贫家庭毕业生资格审核。省内户籍高考生源的考生经生源高校初审后,将汇总名单(加盖学校公章)报省教育厅民族教育处复核确认;省外生源考生以高校审核确认名单为准,各高校须查验由县级乡村振兴部门出具的原建档立卡身份证明,确保真实。
(三)考生前置高职(专科)学历审核。省教育厅依据学信网信息对高校最终拟录取考生名单进行前置学历资格复查,对不符合录取条件的考生将取消录取资格。
(四)严肃处置弄虚作假行为。考生故意上传虚假信息骗取优惠录取资格的,一经发现取消专升本报考资格,已录取的取消录取资格,并给予弄虚作假考生及相关违纪违规人员相应处理。
七、考试
2022年专升本考试招生继续由各招生本科高校自行命题、自行组织考试。省教育考试院按照普通高校招生考试相关规定制定命题、组考工作细则,指导督促各招生本科高校执行统一规定,加强考务规范管理。
(一)考试科目。本科高校结合不同专业人才培养要求,建立完善“文化素质+职业技能”的评价方式,科学制定专升本考试办法。专升本具体考试科目由学校自行确定,各专业的科目不得少于3门,其中专业课和专业基础课须各考1门。
(二)考试时间。全省2022年专升本考试时间定于4月20日-4月30日,具体考试时间由各本科高校自行确定,并报省教育考试院备案。
(三)考试地点。各本科高校在省教育考试院的指导下,将专升本考试安排在标准化考点进行。
(四)成绩录入。考试结束后,各本科高校于5月5日前将成绩录入专升本信息平台。
八、录取
各本科高校按照“公开、公平、公正”的原则及“学校负责、招办监督”的管理机制组织开展录取。
(一)免试生录取。免试生的录取工作提前进行,须于4月15日前全部完成。退役大学生士兵、竞赛获奖考生及报考“湖湘工匠燎原计划”考生分别按照附件2、3相关规定进行录取。未被免试录取的考生,可参加第一次填报志愿的本科高校组织的考试及录取。
(二)普通考生录取。普通类考生的录取工作安排在5月15日左右进行。各本科高校按照下达的招生计划分专业按考生成绩从高分到低分择优录取。当某专业实际参考人数小于或等于计划数时,参照本校其他专业录取率的平均水平合理确定该专业普通考生的录取率。
(三)脱贫家庭毕业生录取。适当提高脱贫家庭毕业生的录取率,原则上不高于本专业常规录取率10个百分点的比例。具体录取时,脱贫家庭毕业生与普通考生统一排序从高分到低分录取,录取完成后,如该专业的脱贫家庭毕业生录取率没有达到比例(常规录取率基础上增加10个百分点,以该专业脱贫家庭毕业生实际参考人数为基数进行计算),通过追加并单列部分计划录取脱贫家庭毕业生。
(四)追加计划。录取过程出现的考生同分成绩,脱贫家庭毕业生及免试生录取计划不足等情况可追加部分计划。有关学校可向省教育考试院提出申请,报省教育厅统筹研究后下达追加计划。脱贫家庭毕业生考试成绩在公布计划范围内录取的,不需要追加计划,但纳入学校该专业录取比例的计算基数。
(五)公示。录取结束后,本科高校及时将录取数据(含考生成绩、拟录取名单、照片、免试生、脱贫家庭毕业生信息等)报省教育考试院审核,审核无误后,由各本科高校于6月5日左右在学校官网上对拟录取名单进行公示(不少于7日),公示无异议后,再将拟录取名单加盖学校公章,报省教育考试院备案。
(六)毕业资格审核。7月5日前对拟录取的应届毕业考生资格进行审核确认,达不到毕业要求的学生取消录取资格。省教育考试院将本科高校提交的拟录取名单报省教育厅学籍管理部门进行毕业资格审核,经对录取名单与其在学信网上的学籍学历信息进行比对核查后,省教育考试院根据核查结果办理最终录取手续,并由本科高校对通过核查的学生发放录取通知书。
九、学籍学历管理
严格按照教育部有关规定对专升本学生进行学籍管理,本科高校及高职(专科)高校要加强工作衔接,共同做好专升本学生学籍学历管理工作。
(一)高职(专科)毕业。各高职(专科)高校整理好专升本学生个人档案,及时移交本科高校,按有关规定给符合毕业条件的学生发放专科毕业证书,并在学信网进行专科学历证书电子注册。
(二)本科学籍学历管理。本科高校9月30日前完成对专升本学生报到入学及学籍注册工作。学生入校后要加强录取资格及新生入学资格复查等工作,严格审核专科学历电子注册信息,确保本科学籍注册信息与专科学历电子注册信息一致。
(三)在校学习及毕业。专升本学生入学后进入普通本科三年级学习,在校学习两年(本科学制为五年的专业学习三年),不得转专业和转学,不得采取非普通全日制学习形式就读。其中,“湖湘工匠燎原计划”实行单独课程体系,单独培养方案,独立组班授课。学生修完本科教学计划规定的内容达到毕业要求的,按照教育部相关规定颁发本科毕业证书。其毕业证书上标注“在本校XX专业专科起点本科学习”,学习时间按进入本科阶段学习和颁发毕业证书实际时间填写。
第三节 往年政策对比
一、2022年湖南专升本招生高校由2021年的44所增加到了47所,其中新增了湘潭大学兴湘学院、湖南农业大学东方科技学院2所独立学院及长沙师范学院1所公办二本院校,至此省内除少部分省直管高校外其余院校皆加入招生。
二、为稳就业2022年湖南专升本应该仍然总体上会出现一定程度的扩招,但公办院校受限于场地、师资、连续几年扩招等因素影响或许会出现一定程度的缩招,增加的招生名额大多会由民办院校提供。
三、全省2022年专升本考试时间改于4月20日-4月30日,比往年提前。
四、追加计划。录取过程出现的考生同分成绩,脱贫家庭毕业生及免试生录取计划不足等情况可追加部分计划。有关学校可向省教育考试院提出申请,报省教育厅统筹研究后下达追加计划。
库库老师总结:统招专身本由于国家支持和社会承认对专升本认可度高,参考专升本的考生越来越多,虽然招生高校由44所增加至47所,湖南专升本总体上会出现一定程度的扩招,但是通过率越来越低,由2020年的通过率40%下降至2021年32%,预计2022年报名人数突破10万录取比例将下降至25%左右。其中公办院校受限于场地、师资、连续几年扩招等因素影响或许会出现一定程度的缩招,增加的招生名额大多会由民办院校提供。公办学校的竞争压力进一步加大,预计低至10%。
